2026年广东自考专科、本科招生专业院校汇总表,附开考课程安排汇总!
添加顾问 立领优惠
2026年广东自考专科、本科已经开始报名了,不少同学是第一次报名不知道有哪些开考专业可以选择,主考院校如何选择,难度一样吗?今天小编就给同学们整理了26年自考专业院校汇总表,希望能帮到大家!
2026年广东自考招生院校汇总
给大家整理了广东2026年自考的主考院校汇总,还包含院校开设的专业(仅作为参考,具体以考试院公布为准),需要的同学建议收藏起来。
注意:
2024年10月考期起新增了20个专业,具体专业及对应主考院校如下:
注意:
在报名选择专业时要留意部分专业有限制报考的要求!!
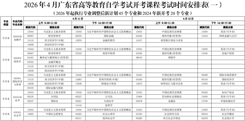
4月自考专业开考科目
各专业开考课程具体时间安排详见
(2026年起执行专业调整后新计划45个专业和2024年新开考20个专业)


(2026年起仅调整专业代码、专业名称,暂不调整专业考试计划专业)

院校选择看这4点
1、名气不同
就综合实力而言,华南理工大学是最好的,名声也是最响亮的。但是在自考本科报名时,往年深圳大学、汕头大学和华师是考生报考的热门学校。
2、专业不同
每所大学都会根据自己的教学特点开设不同的自考本科专业。例如,华南理工大学主要是理工科专业为主,暨南大学主要是经济管理类专业,而华南师范大学开设的自考本科专业主要是教育类专业。所以,选择自考本科院校时,可根据自己选择的专业选择。
3、毕业要求不同
广东省自学考试毕业的统一标准是完成考试并通过所有专业课程,无重大违纪行为。但在本科毕业论文申请中,各高校的要求不同,考生需要通过所有专业课程,及时到高校官方网站查看相关信息。
4、学位申请要求不同
广东自考本科考生申请学位证书的前提为通过自考毕业、通过学位英语、满足平均分要求。而各高校对平均分要求不同,一般分为两个档次:60分以上,68-70分左右。
广东自考院校名气、专业等各不相同,大家在选择时可以先选院校再选专业,也可以根据专业选择院校。
自考报考攻略
自学考试因为时间安排更自由、学历认可度也比较稳定,成了不少在职人群和在校学生提升学历的热门选择。但自考的特点是科目多、跨度长,如果一开始报考规划不合理,很容易出现“越学越累、越考越慢”的情况。其实只要掌握一些报考思路,就能少走弯路,把时间和精力用在最有效的地方,更快把证拿到手。
一、先把专业定下来,再研究考试安排
自考不是“先报名再说”,第一步一定是选好专业。建议优先考虑科目更精简、通过率更友好、并且和自身工作方向相关的专业,比如行政管理、人力资源管理、汉语言文学等。专业确定后,记得查看本省的考试计划,弄清楚每门课一年考几次、有没有实践考核或必修环节,避免后期发现不适合又换专业,导致之前的成绩白白浪费。
二、报考科目要讲策略,不要一口气报满
大多数地区每次考试可以报2—4门,但并不建议每次都报到上限。新手考生可以从1—2门公共课或基础课开始,先熟悉自考节奏和考试形式;有一定基础的同学,可以尝试“难易搭配”,比如一门偏难的专业课加一门相对容易的课程,这样整体通过率更稳。千万别为了赶进度盲目报多,挂科反而会拉长毕业周期。
三、别忽略免考政策
很多人不知道,部分自考课程其实有免考机会。比如你已经考过相关证书,或者专科阶段学过同名课程,符合要求就可能申请免考;有些地区还支持证书替代课程。提前了解并合理利用这些政策,往往能直接减少考试科目,节省大量时间。
四、盯紧报考时间,认准官方渠道
各省自考报名时间不统一,而且每年可能会有调整,一定要以省教育考试院官网通知为准。建议提前设置提醒,避免错过报名窗口。缴费完成后也要及时确认报考状态,防止信息填写错误影响考试。
五、做一个长期规划,越考越轻松
自考拼的从来不是短期爆发,而是长期稳定。建议提前规划未来1—2年的考试节奏,把难度较大的课程放在精力更充足的阶段,后期再集中处理实践考核和毕业论文,这样会更顺利。
自考并不难,难的是坚持。报考方向走对了,备考就会轻松很多,毕业拿证也会更快更稳。希望这些经验能帮你少走弯路,早日上岸!
粤ICP备18120811号
电子营业执照


