2026年下半年自学考试时间已定!附上26年新政策解读
2026-04-21 17:14:15 大牛教育
添加顾问 立领优惠
2026下半年考试时间已定:10月24-25日
专业调整、教材变动...
这份10月避坑指南请收好!
一、报名报考时间
2026下半年考试时间正式发布,根据广东省教育考试院及各省统考安排,2026年下半年自考时间已敲定:
考试时间:
2026年10月24日(周六)- 10月25日(周日)
二、新变化
2026年自考的三大“新变化”
今年下半年报考,你必须注意以下几点,否则可能白忙活一场:
1. 专业计划深度调整
2026年起,广东省自考全面启用新专业代码、新专业名称。如果你还在按照老计划埋头苦读,一定要核对你的专业是否在调整范围内,确保报考科目正确。
2. 思政课要求更新
所有专业毕业时将执行调整后的思政课要求。《习概》(习近平新时代中国特色社会主义思想概论)已成为必修重头戏,还没考的同学建议优先安排在10月。
3. 部分教材版本更迭
2026年起,部分科目启用了新版教材及大纲(如截图所示,部分科目内容有变)。

三、10月考试准备
从今天到10月考试,看似还有190多天,但扣除工作、生活和节假日,真正能用来读书的时间不足400小时。
| 时间 | 事件 | 具体内容 |
|---|---|---|
| 5月 | 4月自考成绩查询 | 自考成绩查询预计5月下旬 |
| 6月 | 上半年毕业申请上半年学位申请 | 申请时间:预计6月中旬符合条件考生可按规定提交申请 |
| 7月 | 确定专业及院校 | 选专业:热门、难度低、科目少选院校:知名度高、学位申请门槛低 |
| 8月 | 10月考期报名报考 | 新生报名:预计8月中下旬老生报考:预计9月上旬 |
| 9月 | 10月考期准考证打印 | 打印时间:考前10天 |
| 10月 | 10月自学考试上半年毕业证领取 | 考试时间:10月25日-26日 毕业证领取:预计10月中旬 |
| 11月 | 10月考期成绩查询 1月考期报名报考 | 成绩查询:预计11月下旬1月考期报考:预计11月(10月考期成绩一般会在1月考期报考前公布,方便考生规划下个考期科目) |
| 12月 | 下半年毕业申请 下半年学位申请 | 毕业申请:预计12月中旬 学位申请:预计12月中旬 |
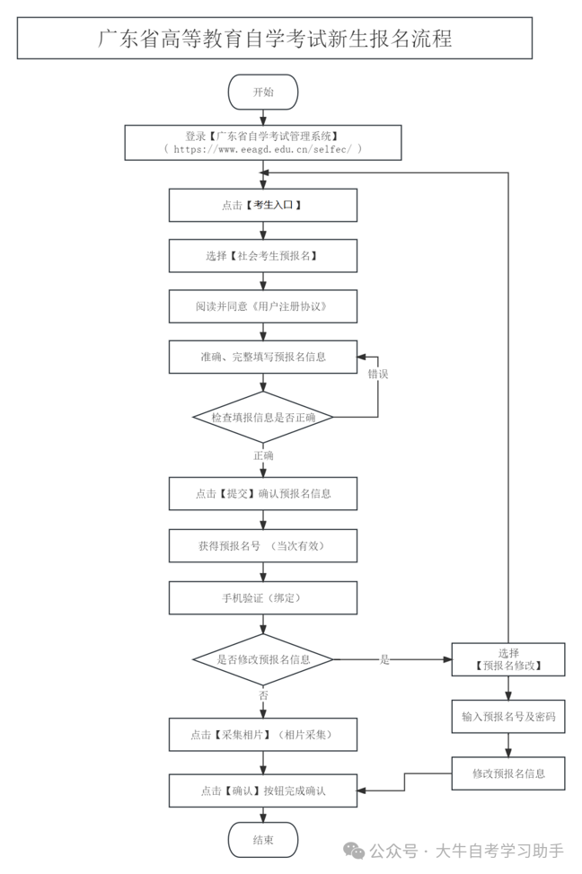
1.新生报名流程
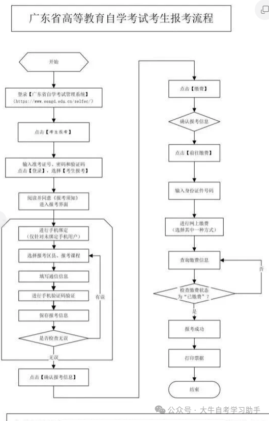
2.老生报名流程
下一篇: 暂无数据
距离2026年自考报名还剩
1
2
6
天
考试辅导
报考咨询
精彩推荐
2026年1月广东省自考【护理学】专业开考课程考试时间安排表
2025-12
北京自学考试2026年考试安排及有关事项的通知
2025-12
安徽省教育招生考试院印发《2026年4月安徽省高等教育自学考试课程安排》的通知
2025-12
2026年湖北自学考试面向社会开考专业实践性环节考核安排通告
2025-12
陕西省教育考试院关于印发《2026年陕西省高等教育自学考试课程安排》的通知
2025-12
南方医科大学2026上半年自学考试实践课程(含毕业论文)考核、培训的通知(社会考生)
2026-01
2026年自考本科考哪些科目呢?4月报考优先选择哪些科目?
2026-02
2026年广东自考10月开考课程汇总!
2026-03
关于公布北京2026年上半年自学考试非笔试及实践类课程考核安排的通知
2026-03
西南财经大学开展自学考试应用型专业部分课程综合评价改革试点工作的通知
2026-04
最新文章
2026年下半年自学考试时间已定!附上26年新政策解读
2026-04
2026年10月广东自考考试教育学专业开考和安排表!
2026-04
今天开考!自考缺考会有什么影响?
2026-04
2026年自考答题卡填涂须知!小心被判0分!
2026-04
广西2026年高等教育自学考试下半年课程考试安排表
2026-04
2026年4月浙江省自考理论课报考简章
2026-04
2026年湖北省高等教育自学考试面向社会开考专业报考简章
2026-04
2026年上半年河北省高等教育自学考试公告
2026-04
西南财经大学开展自学考试应用型专业部分课程综合评价改革试点工作的通知
2026-04
第一次参加自考,应该注意什么?
2026-04
粤ICP备18120811号
电子营业执照


