2026年广东4月自考本科报名时间公布!附开考专业、本科学位要求
添加顾问 立领优惠
对于计划参加2026年4月广东自考的同学们来说,提前了解考试时间、报名流程以及如何选择适合的专业,能够帮助你顺利备考、按时完成报名并最终获得学位。
一、广东2026年4月自考报名时间安排
1、首先,查看报名等重要时间节点
第一时间查看广东自考报名考试时间。广东自考一年考3次,分别在1月、4月、10月,报名时间分别是上一年的11月,2月,8月。同学们届时一定要提前了解报名报考流程做好报名准备。
根据广东教育考试院公布的2月招生考试历可以得知,4月自考报名报考时间将在2月26日-3月1日进行。
如果对自考报名时间、报考流程、考试安排、专业介绍、院校选择、报考费用、考试复习等问题,可以识别下方二维码向在线老师咨询!
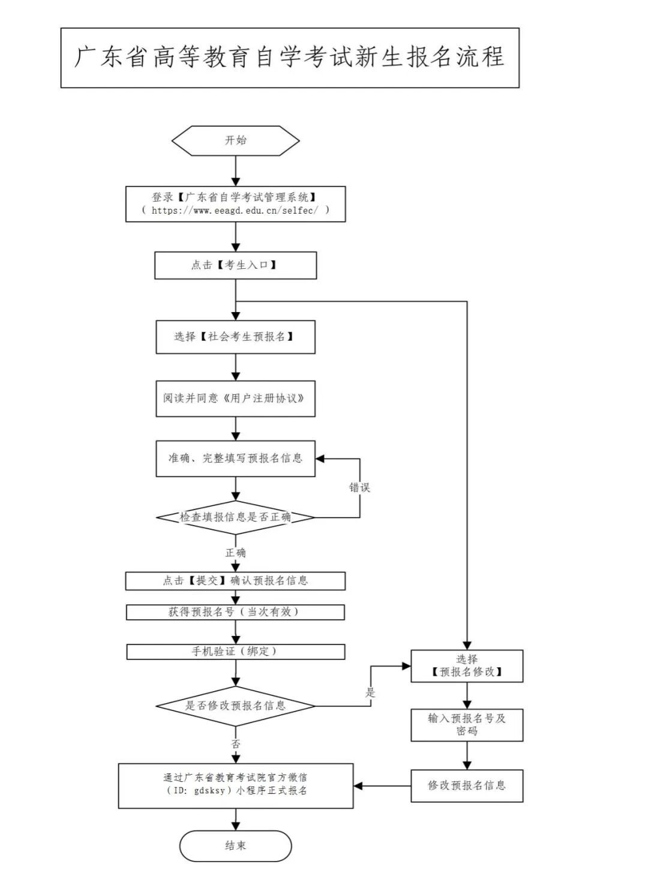
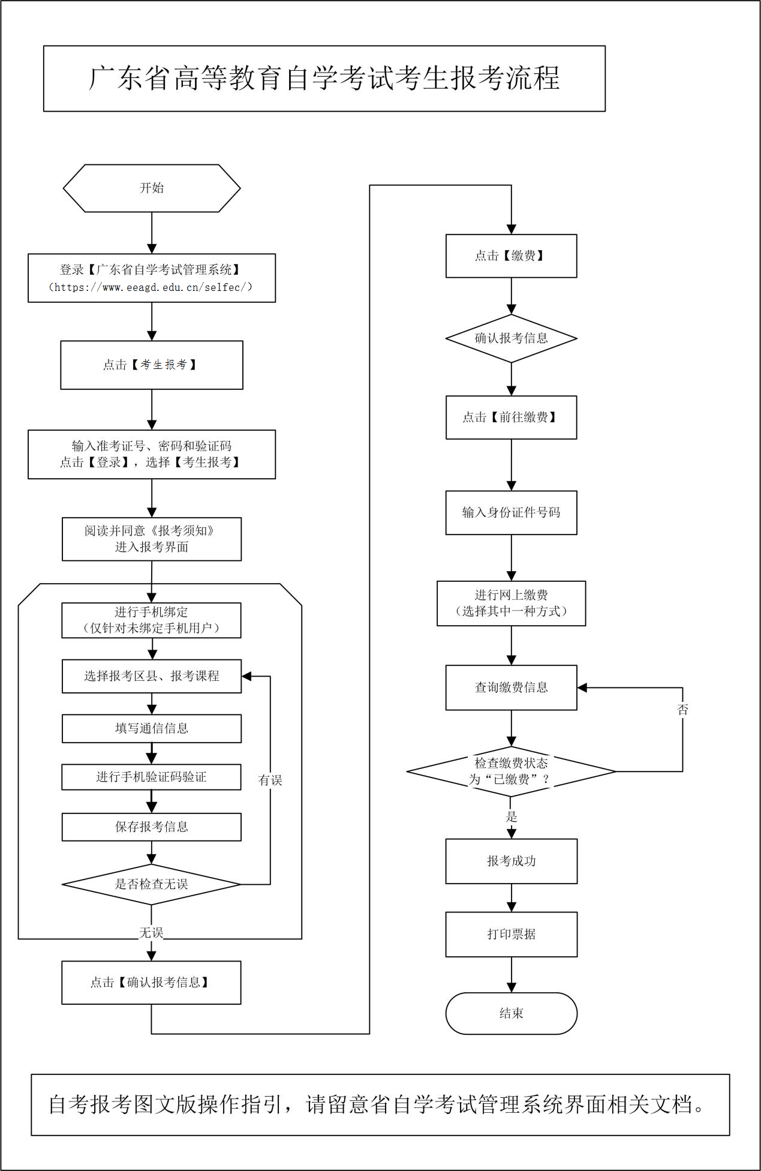
网上报名报考官网:广东省自学考试管理系统:
网址:https://www.eeagd.edu.cn/selfec/
同学们一定要认准官网报名,以往有些同学把不良机构的入口当成官方报名入口,导致最后耽误报名,所以一定要认准官方报名入口哦!
新生注册报名/报考流程图:
(报名流程图)
(报考流程图)
2、其次,选择适合自考的专业和院校
接下来就是选好专业和院校,只有选好专业,你才能开始进行备考工作!
广东自考改革颇多,近几年很多自考专业停考了,小编建议自考新生可以选择热门的自考专业,这类专业符合社会发展的需求,一般不会停考!
给大家整理了广东2026年自考的主考院校汇总,还包含院校开设的专业(仅作为参考,具体以考试院公布为准),需要的同学建议收藏起来。
注意:
2024年10月考期起新增了20个专业,具体专业及对应主考院校如下:
注意:
在报名选择专业时要留意部分专业有限制报考的要求!!
《广东省自学考试最新专业计划简表》已经详细列出广东自考开考专业、院校以及各专业的考试科目!
广东自考专业计划简表部分截图:
3、最后,找到自己专业的教材
选好专业了就可以开始备考了,备考一定要去广东考试院查看当期公布的教材。
二、毕业和学位证申请要求
(1)自考报名条件--门槛低
任何学历层次都可以报名广东自考本科,专科以下学历,也能够通过专本套读花两年半到三年左右的时间拿到自考本科学历。
广东省教育考试院公布的自考报考条件:
凡在我省居住和工作的中华人民共和国公民,不受性别、年龄、民族、种族和已受教育程度的限制,均可参加我省自学考试。港澳和台湾同胞、海外侨胞及外籍人士,也可按规定参加我省自学考试。
(2)自考学士学位毕业申请条件
一般申请自考本科学士学位证,需要满足以下这些条件:
1、考试成绩:
在申请学位前,需要满足各院校规定的考试成绩平均分要求。
2、毕业论文或毕业设计:
部分院校要求考生在毕业时提交毕业论文或毕业设计,成绩须达到中等或良好
3、外语水平:
通过学位外语(部分学校可以用四六级等证书代替)?
不同学校学位申请条件会有区别,具体以主考院校官网公布为准!
粤ICP备18120811号
电子营业执照


