2026年自考VS成考的全面对比 ,看你适合哪个?
添加顾问 立领优惠
对于许多想提升学历,特别是在校学生和社会工作人士来说,到底自考和成考两者有何不同?该如何选择!哪种更适合自己呢?今天就来分享干货,快收藏起来吧!
一、自考和成考区别
自考的优势主要体现在以下几个方面:
1. 灵活性:自考的报名时间、地点和学习方式较为灵活,考生可以根据自己的实际情况进行调整。
2. 费用较低:自考的费用相对较低,不过如何是报班学习,费用相对高一些。
3. 认可度高:自考学历得到国家承认,且在很多行业和领域具有较高的认可度。
成考的优势主要体现在以下几个方面:
1. 学习形式多样:成人高考的学习形式包括函授、业余和脱产三种,考生可以根据自己的需求选择合适的学习形式。
2. 考试难度适中:成人高考的考试难度相对适中,注重考查考生的基础知识。
3. 学历认可度较高:成人高考学历得到国家承认,且在很多行业和领域具有一定的认可度。
而成人高考,即成人高等学校招生全国统一考试,是一种选拔性考试,考生需要通过入学考试。被学校录取后才开始学习。学制一般2.5-3年。
二、自考和成考怎么选择?
01.入学门槛区别
自考:没有年龄、学历限制(无前置学历要求),可以直接注册考籍,选好专业备考;自考本科是申请毕业时才要大专毕业证。
成考:年满17周岁,报读专升本需有专科毕业证,参加入学考试录取后,才开始进行注册学籍。
建议:如果基础薄弱或工作太忙,成考更稳妥;若学习能力不错,想快些毕业拿证,选择自考灵活点。
02.学习过程方式
自考:需具备有自主规划学习进度,有毅力和自律性强,时间充裕的同学。
成考:按学校的教学计划,每学期完成对应的作业和考试,适合需督促的同学。
建议:工作繁忙或容易拖延的人,选择成考学习更友好。
03.毕业时间
自考:大自考每年2次考试机会(个别专业有1月考期),小自考每年5次考试机会,最快可以1.5年考完毕业。自考什么时候考完什么时候申请毕业。
成考:固定学制2.5-3年时间(具体以学校为准),按时完成学业即可毕业,适合追求稳妥的同学,但需注意大专在读学籍无法报成考。
建议:急用对专业没要求,想拿含金量就选择小自考(设计类),不着急拿证就选择成考(稳妥)。
04.社会认可度
自考:普遍认为自考取证制度严格,在学习过程中能够真正学到知识,同时也对自已这习能力的检验,可以为后续各种考证打下基础,适应于考公考编、考研、评职称、积分入户、工作就业均可。
成考:国家统一认可,学信网可查,适应于考公考编、考研、评职称、积分入户、工作就业均可。
根据自身的时间,实际情况来进行选择。
05.两者如何选择
选自考:想快毕业拿证可以选择小自考(统考科目少),如经济有限,自身学习能力强,想证明自已实力,又不着急拿毕业证的可以选择大自考。
选成考:工作繁忙,没太多时间,但又想再系统学习,追求稳妥毕业拿证。
最后提醒:无论选择哪种方式,学历提升都是长期投资,结合自身情况理性选择,坚持到底才是关键!
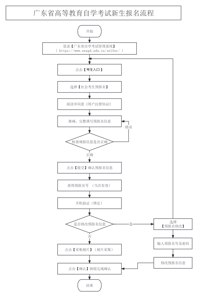
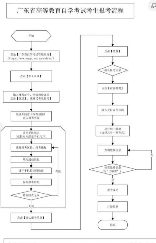
三、10月自考报考流程
1.新生报名流程
2.老生报名流程
粤ICP备18120811号
电子营业执照


