2026年10月广东自考时间安排已定!附上26年新政策变化
2026-04-20 16:37:18 大牛教育
添加顾问 立领优惠
2026下半年考试时间已定:10月24-25日。专业调整、教材变动...这份10月避坑指南请收好!
一、报名报考时间
2026下半年考试时间正式发布,根据广东省教育考试院及各省统考安排,2026年下半年自考时间已敲定:
考试时间:2026年10月24日(周六)- 10月25日(周日)
二、新变化
2026年自考的三大“新变化”
今年下半年报考,你必须注意以下几点,否则可能白忙活一场:
1. 专业计划深度调整
2026年起,广东省自考全面启用新专业代码、新专业名称。如果你还在按照老计划埋头苦读,一定要核对你的专业是否在调整范围内,确保报考科目正确。
2. 思政课要求更新
所有专业毕业时将执行调整后的思政课要求。《习概》(习近平新时代中国特色社会主义思想概论)已成为必修重头戏,还没考的同学建议优先安排在10月。
3. 部分教材版本更迭
2026年起,部分科目启用了新版教材及大纲(如截图所示,部分科目内容有变)。
三、报考时间安排
从今天到10月考试,看似还有190多天,但扣除工作、生活和节假日,真正能用来读书的时间不足400小时。
| 时间 | 事件 | 具体内容 |
|---|---|---|
| 5月 | 4月自考成绩查询 | 自考成绩查询预计5月下旬 |
| 6月 | 上半年毕业申请上半年学位申请 | 申请时间:预计6月中旬符合条件考生可按规定提交申请 |
| 7月 | 确定专业及院校 | 选专业:热门、难度低、科目少选院校:知名度高、学位申请门槛低 |
| 8月 | 10月考期报名报考 | 新生报名:预计8月中下旬老生报考:预计9月上旬 |
| 9月 | 10月考期准考证打印 | 打印时间:考前10天 |
| 10月 | 10月自学考试上半年毕业证领取 | 考试时间:10月25日-26日毕业证领取:预计10月中旬 |
| 11月 | 10月考期成绩查询1月考期报名报考 | 成绩查询:预计11月下旬1月考期报考:预计11月(10月考期成绩一般会在1月考期报考前公布,方便考生规划下个考期科目) |
| 12月 | 下半年毕业申请 下半年学位申请 | 毕业申请:预计12月中旬 学位申请:预计12月中旬 |
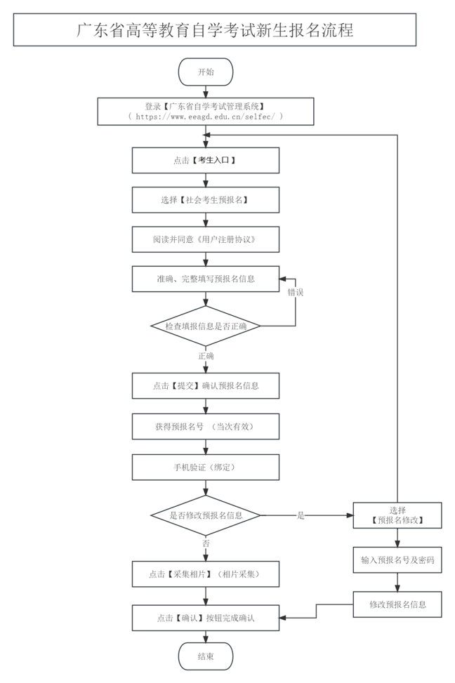
1.新生报名流程
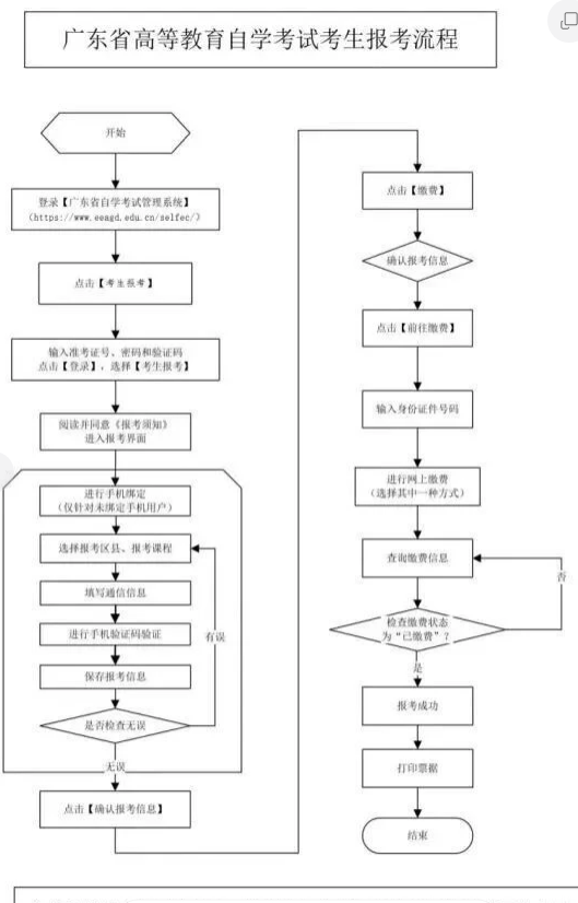
2.老生报名流程
距离2026年自考报名还剩
1
2
6
天
考试辅导
报考咨询
精彩推荐
广东小自考只能找机构?自己可以报名吗?
2025-11
广东省教育考试院:2026 年 1 月高等教育自学考试网上报名报考须知
2025-11
广东高中毕业工作很多年,选择成人高考还是自考来提升学历?
2025-11
自考必看!非广东户籍可以报考2026年广东自考?
2025-11
2026年上半年天津市高等教育自学考试报考须知
2025-12
别错过!2026广东自考4月自考时间已经敲定,报考流程快速来看
2026-01
到底报高起本还是专本套读?
2026-02
@上海自考同学,上海开始2026年4月自考报考!
2026-03
2026年下半年广东自考报考时间安排(附报考流程以及10月开考课程)
2026-04
2026年小自考与大自考有什么区别?
2026-04
最新文章
2026年自考VS成考的全面对比 ,看你适合哪个?
2026-04
2026年10月广东自考时间安排已定!附上26年新政策变化
2026-04
最新发布|2026年10月广东自考最新时间整理和注意事项
2026-04
2026年广东10月自学考试最新报名资讯
2026-04
【华师】计算机学院2026年上半年自考社会考生实践考试及毕业论文答辩通知
2026-04
【华师】2026年夏季高等学历继续教育本科毕业生学士学位申请工作的通知
2026-04
2026年广东自考本科从报名到毕业全流程详解!
2026-04
广东2026年下半年自考报名指南:报名时间、流程及注意事项(附流程图)
2026-04
2026年广东自考下半年自考报名考试时间,报考条件+材料大揭晓~
2026-04
2026年下半年甘肃省高等教育自学考试报考简章
2026-04
粤ICP备18120811号
电子营业执照


