2026年4月自考报名时间/报考流程/学位申请指南!
2026-02-06 10:25:54 大牛教育
添加顾问 立领优惠
对于计划参加2026年4月广东自考的同学们来说,提前了解考试时间、报名流程以及如何选择适合的专业,能够帮助你顺利备考、按时完成报名并最终获得学位。
一、4月报名时间
第一时间查看广东自考报名考试时间。广东自考一年考3次,分别在1月、4月、10月,报名时间分别是上一年的11月,2月,8月。同学们届时一定要提前了解报名报考流程做好报名准备。
根据广东教育考试院公布的2月招生考试历可以得知,4月自考报名报考时间将在2月26日-3月1日进行。
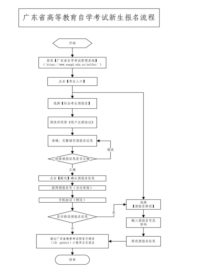
二、自考报名流程
网上报名报考官网:广东省自学考试管理系统:
网址:https://www.eeagd.edu.cn/selfec/
新生注册报名/报考流程图:
(报名流程图)
(报考流程图)
三、学士学位要求
(1)自考报名条件--门槛低
任何学历层次都可以报名广东自考本科,专科以下学历,也能够通过专本套读花两年半到三年左右的时间拿到自考本科学历。
广东省教育考试院公布的自考报考条件:
凡在我省居住和工作的中华人民共和国公民,不受性别、年龄、民族、种族和已受教育程度的限制,均可参加我省自学考试。港澳和台湾同胞、海外侨胞及外籍人士,也可按规定参加我省自学考试。
(2)自考学士学位毕业申请条件
一般申请自考本科学士学位证,需要满足以下这些条件:
1、考试成绩:
在申请学位前,需要满足各院校规定的考试成绩平均分要求。
2、毕业论文或毕业设计:
部分院校要求考生在毕业时提交毕业论文或毕业设计,成绩须达到中等或良好。
3、外语水平:
通过学位外语(部分学校可以用四六级等证书代替)?
不同学校学位申请条件会有区别,具体以主考院校官网公布为准!
距离2026年自考报名还剩
1
1
3
天
考试辅导
报考咨询
精彩推荐
有很多人问,初中学历可以报考业余大专吗?
2025-11
大专在读可以报考2026年自考本科吗?需求去上课吗?
2025-11
2026年成考大专和自考大专一样吗?都可以拿学位证吗?
2025-11
别错过!2026广东自考4月自考时间已经敲定,报考流程快速来看
2026-01
华师自考学前教育报名指南2026(图):条件|时间|科目
2026-04
广外自考英语报名指南2026(图):条件|时间|科目
2026-04
华师自考法律事务报名指南2026(图):条件|时间|科目
2026-04
2026年云南小自考招生简章!(+院校专业+指南)
2026-04
2026年10月深圳自考专升本需要哪些条件?具体报名时间是什么?
2026-04
26年自学考本科含金量高吗?值得考吗
2026-04
最新文章
2026年自考本科含金量高吗?一文说清值不值得考、适合人群与优势分析!
2026-04
一键收藏!2026年全国各省市自考报名入口官网网址全汇总
2026-04
2026年成人初中毕业如何提升学历?最佳路径解析与报考指南!
2026-04
2026年10月广东自考本科报名指南:考试日期、报名通道与报考技巧
2026-04
2026年广东小自考去哪里报名?去哪里找助学点?
2026-04
广东2026下半年自考本科报名指南:时间安排、报名流程及费用详解!
2026-04
最新消息|2026年广东自考本科华南师范大学报名报考须知!
2026-04
26年10月深圳市自考本科新生指南:报名时间、流程和开考课程!
2026-04
2026年广东10月自考本科,这些新政策和改革计划你必须知道!
2026-04
2026年广东小自考本科专业:视觉传达设计最快1.5年申请毕业
2026-04
粤ICP备18120811号
电子营业执照


