广东财经大学2026上半年自考非毕业论文实践性学习环节考试报考的通知
2026-03-25 18:08:41 大牛教育
添加顾问 立领优惠
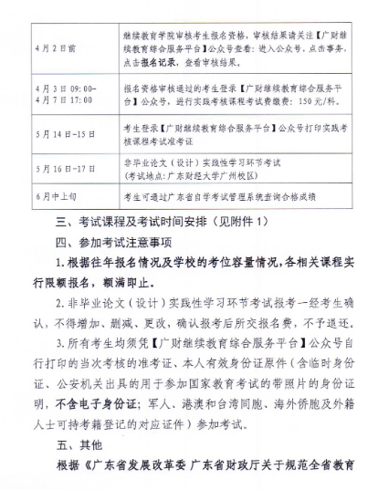
关于2026年上半年自学考试非毕业论文(设计)实践性学习环节考试报考的通知



附件1:2026年上半年实践考核课程及考核时间安排.xlsx
附件2:考试报名(社会考生)操作手册.pdf
下一篇: 暂无数据
距离2026年自考考试还剩
0
1
6
天
考试辅导
报考咨询
精彩推荐
北京理工大学自学考试2025下半年毕业设计(论文)答辩通知
2025-09
河北师范大学关于2025年自学考试学士学位补报工作的通知
2025-10
自考 | 广州市2025年下半年自学考试面向社会考生办理毕业登记的温馨提示
2025-12
上海2025下半年自考免考和毕业申请官网(https://www.shmeea.edu.cn)
2025-12
河南省2025年下半年高等教育自学考试毕业申请须知
2025-12
辽宁省2025下半年自考毕业申请官网(https://zk.lnzsks.com/lnzk.wb)
2025-12
西南财经大学自考2025下半年毕业申请网址https://zk.sceea.cn
2025-12
2025年下半年甘肃省高等教育自学考试面向社会开考专业毕业初审公告
2025-12
新疆2025下半年自学考试毕业(免考)申请办理公告(17号截止)
2025-12
自考成绩全部合格,为什么还不能申请毕业呢?三个原因
2026-02
最新文章
广东财经大学2026上半年自考非毕业论文实践性学习环节考试报考的通知
2026-03
广外自考公布2026年上半年自考生申请学位论文审核通过名单的通知
2026-03
深大自考2025年12月自考毕业生申请学士学位毕业论文(设计)预审查的通知
2026-03
2026年自考毕业收到档案拆开怎么办?又怎么处理档案呢?
2026-03
【汕大】关于2026年上半年自学考试毕业论文和实践考核报名的通知
2026-03
2026年广东自考本科热门院校申请学位证要求最新汇总!
2026-03
2026上半年华南农业大学自考主考专业实践课程考核及毕业论文撰写工作的通知
2026-03
西南财经大学关于2026年上半年学位论文评审的通知
2026-02
自考成绩全部合格,为什么还不能申请毕业呢?三个原因
2026-02
安徽财经大学2026年自考本科毕业论文报名通知
2025-12
粤ICP备18120811号
电子营业执照


