26年10月深圳市自考本科新生指南:报名时间、流程和开考课程!
2026-04-28 09:49:51 大牛教育
添加顾问 立领优惠
本文将为大家详细梳理
深圳自考的报名时间、流程和开考课程,
帮助大家少走弯路,顺利备考。
一、2026年10月报考时间
考试时间安排
考试时间:10月24、25日
报名时间
2026年10月自考报名时间暂未正式公布,报名预计在8月下旬开始,报考在9月上旬开始
报名条件
凡在广东省居住和工作的中华人民共和国公民,不受性别、年龄、民族、种族和已受教育程度的限制,均可报名。
报考网址:
https://www.eeagd.edu.cn/selfec/
二、报名流程
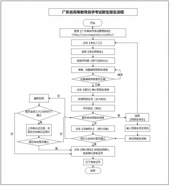
1.新生报名
预报名:
登录广东省自学考试管理系统
[https://www.eeagd.edu.cn/selfec/],通过【考生入口】进行预报名。
录入个人信息并设置密码,获取预报名号。
完成手机绑定及照片采集(照片用于毕业证照比对等业务)。
正式报名:
凭预报名号在规定时间内完成正式报名,获取准考证号。
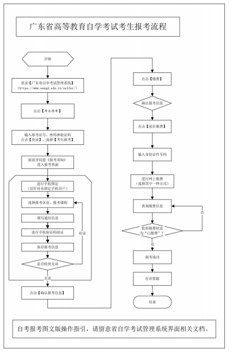
2. 老考生报考
登录广东省自学考试管理系统,通过【考生报考】通道选择课程并缴费。
每次考试只能选择一个考区,最多报考4门课程。
缴费后需再次登录系统确认缴费状态为“已缴费”。
三、10月开考课程
(2026年起执行专业调整后新计划45个专业和2024年新开考20个专业)

(2026年起仅调整专业代码、专业名称,暂不调整专业考试计划专业)

距离2026年自考报名还剩
1
1
9
天
考试辅导
报考咨询
精彩推荐
26年1月自考报名!还不清楚流程的看过来!详细报考步骤保存收藏
2025-12
3月报名,江苏省2026年4月高等教育自学考试网上报名通告
2026-02
小自考消防工程专业开始报名!免考数学,统考3科
2026-02
@上海自考同学,上海开始2026年4月自考报考!
2026-03
2026年下半年广东自考报考时间安排(附报考流程以及10月开考课程)
2026-04
华农自考社会工作报名指南2026(图):条件|时间|科目
2026-04
华师自考计算机科学与技术报名指南2026(图):条件|时间|科目
2026-04
华工自考土木工程报名指南2026(图):条件|时间|科目
2026-04
2026年西藏小自考招生简章!(+院校专业+指南)
2026-04
2026年广东小自考招生简章!(+院校专业+指南)
2026-04
最新文章
26年10月深圳市自考本科新生指南:报名时间、流程和开考课程!
2026-04
2026年广东小自考本科专业:视觉传达设计最快1.5年申请毕业
2026-04
26年广东10月自学考试本科报名入口网址(+流程)
2026-04
广东2026年10月自学考试网上报名报考须知!
2026-04
26年广东大专成人自考报名入口在哪看?什么人适合考?
2026-04
26年广东小自考好考吗?有哪些优势呢?
2026-04
2026年10月深圳自考专升本需要哪些条件?具体报名时间是什么?
2026-04
2026年梅州小自考招生简章!(+院校专业+指南)
2026-04
2026年茂名小自考招生简章!(+院校专业+指南)
2026-04
2026年揭阳小自考招生简章!(+院校专业+指南)
2026-04
粤ICP备18120811号
电子营业执照


