提醒:2026年广东自考这些科目可以申请免考!不要报考重复了
添加顾问 立领优惠
对于许多广东自考考生来说,科目繁多、考试难度大,往往会让人感到压力山大。然而,你是否知道,如果你已经拥有相关的学历证书或通过了一些全国性考试,部分自考课程是可以申请免考的!本文将为你介绍哪些课程可以申请免考,帮助你避开重复考试,顺利完成自考,快速提升学历。
1、凭前置学历申请自考免考
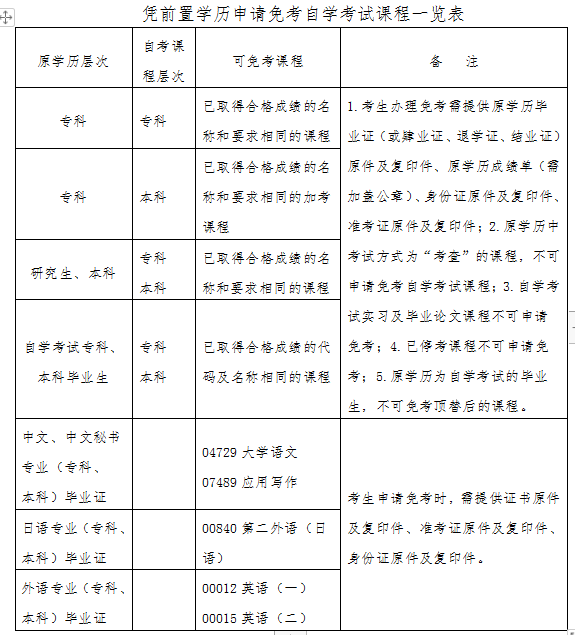
国家承认学历的各类高等学校及自考专科以上(含专科)的毕业生(及肄业生、退学生)报考自考,根据有关规定,可申请免考已学过并考试成绩合格的有关课程。
本科结业可视同专科学历,可使用结业的合格成绩办理专科层次课程的免考。
2、如何办理凭前置学历免考手续?
考生登录广东省自学考试管理系统,通过考籍管理模块中的凭前置学历申请免考功能提交申请后,向当地县(区)考办提交身份证、毕业证书和完整成绩表的原件及复印件。
如成绩表是从本人档案中复印的,档案所在单位劳动人事部门须在复印件上签署意见,并加盖公章。如成绩表是从原毕业学校复印的,须由原毕业学校教务处在复印件上签署意见,并加盖公章。
考生提交材料并经市考办审核通过30个工作日后,可登录系统查询办理结果。肄业生、退学生须到当地县(区)考办现场办理免考申请手续。
3、凭登记证书申请自考免考
根据有关规定,可申请此类免考的等级证书包括全国计算机等级考试(NCRE)、全国英语等级考试(PETS)、大学英语四六级考试(CET)、剑桥商务英语考试(BEC)和西班牙外语水平考试(DELE)的相关等级证书(详见下表),以及中国物流职业经理资格证书,中国销售管理专业水平证书,中英合作采购与供应管理职业资格证书,移动商务技术工程师证书,嵌入式技术工程师证书(此类证书的免考课程规定,详见相应专业的考试计划说明)。
4、如何办理凭等级证书免考手续?
考生登录广东省自学考试管理系统,通过考籍管理模块的凭等级证书申请免考功能提交申请,由系统自动对证书进行核验。如核验通过则无需现场办理免考手续;
如核验不通过,则按规定到当地县(区)考办提交身份证、等级证书原件及复印件。考生提交材料并经市考办审核通过30个工作日后,可登录该系统查询办理结果。
5、温馨提示
①免考课程门数不得超过专业考试计划中课程总门数的三分二,反之不允许申请毕业。
②已办理过免考手续的课程,因应考者改报新专业,原已同意免考的课程,在新专业计划中没有设置该课程的,则不予免考。
③各类高校的本科结业生、肄业生及退学生,参加高等教育自学考试,可以免考已学过且取得考试合格成绩的公共政治课、公共基础课。
粤ICP备18120811号
电子营业执照


