别错过!2026广东自考4月自考时间已经敲定,报考流程快速来看
添加顾问 立领优惠
打算报名2026年广东自考的同学们,要提前了解好自考,比如说:报名/考试时间、报考流程、开考科目等,今天小编为大家解答一下自考报名报考有关问题。
一、广东自考报名
广东省自学考试一年三考,分别是1月、4月、10月,上半年的报名时间已过,2026年去昂统考第一期自考考期,把握好机会,早考完早毕业。
1、报名时间
2026年4月自考报名报考时间是3月3日-3月6日,想要报名报考的同学要提前做好准备,错过又要等半年了。
2、报名条件
凡在广东省居住和工作的中华人民共和国公民,不受性别、年龄、民族、种族和已受教育程度的限制,均可参加广东省自学考试。港澳和台湾同胞、海外侨胞及外籍人士,也可按规定参加广东省自学考试。
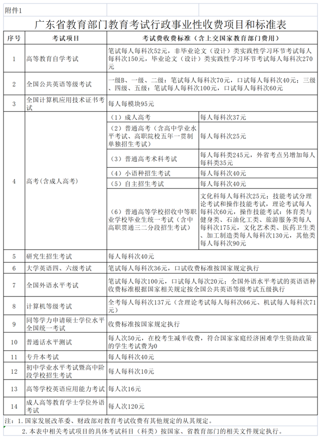
3、广东省自考收费标准
从2023年1月1日起,自学考试的考试费将进行上调。具体调整如下:
(1)笔试考试费用每科次由37元上调到52元;
(2)实践考试费用每科次由37元上调到150元;
(3)毕业论文实践考试费用每科次由37元上调到270元
二、开考课程
2026年4月广东自考考试时间为4月11日-4月12日。
2026年1月广东自考本科开考课程表:
(2026年起执行专业调整后新计划45个专业和2024年新开考20个专业)


(2026年起仅调整专业代码、专业名称,暂不调整专业考试计划专业)

三、广东4月自考流程
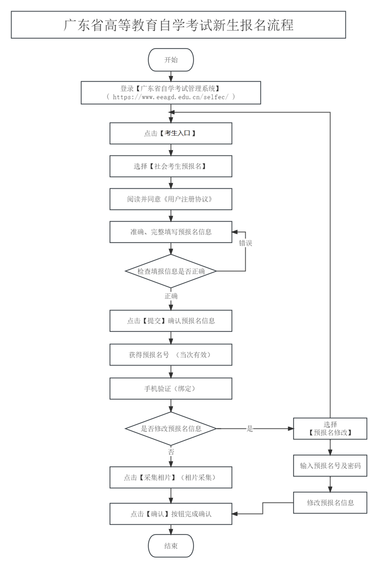
一、新生报名流程
新生报名分预报名和正式报名两个阶段。
1.预报名。新生通过广东省自学考试管理系统,从【考生入口】通道进行预报名。预报名时考生须录入个人信息并设置个人密码,预报名成功后将得到唯一的预报名号,预报名号仅当次有效。考生预报名成功后还须完成本人手机绑定及相片采集才能进行正式报名。
2.正式报名。本次正式报名全部网上进行,考生须凭当次预报名号,在规定时间内进行确认操作,完成正式报名(相片采集)。正式报名成功后将获得唯一准考证号,所有考生务必牢记。
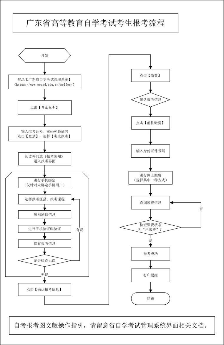
二、自考报考流程
考生报考。所有考生须通过广东省自学考试管理系统的【考生报考】通道报考课程,并进行网上缴费。考生报考时如未绑定联系手机,则须先完成本人手机绑定方可报考,需要修改已绑定手机的也可通过报考菜单栏的【手机绑定】功能进行解绑和重新绑定。无法自行解绑手机的,可到考区所在地市自学考试办公室或其指定单位解绑。
粤ICP备18120811号
电子营业执照


