中职毕业很多年还可以提升学历吗?有哪几种方式和方法呢?
添加顾问 立领优惠
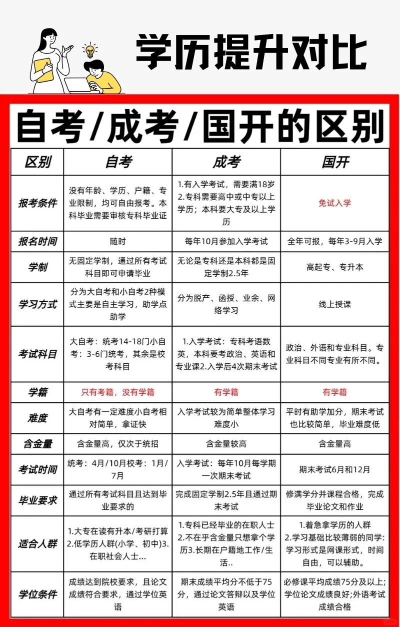
一、自考提升学历
1. 需要提升学历的同学可以选择自考。
2. 特点:免试入学,无年龄、学历限制。考试科目较多,需逐科通过。学习自主性强,可灵活安排时间。本科毕业需提供专科学历验证,若无大专学历可选择专本套读(如开放大学大专+自考本科)。一般2.5-3年可毕业。
3. 适合人群:学习能力强、时间充裕,希望快速获取学历者。
二、成人高考提升学历
1. 需要提升学历的同学可以选择成人高考。
2. 特点:需参加每年10月的全国统一入学考试。中专学历可报考高起专或高起本。高起专学制2.5-3年,高起本学制5年。入学后以自学为主,部分院校有面授课程。毕业难度相对较低。
3. 适合人群:工作繁忙、学习基础较弱,希望有老师指导和系统学习支持者。
三、国家开放大学提升学历
1. 主体替换:需要提升学历的同学可以选择国家开放大学。
2. 特点:免试入学,以网络授课为主。学习形式灵活。高升专和专升本学制均为2.5年,学籍可保留8年。适合在职人员边工作边学习。
3. 适合人群:时间紧张、学习压力大,追求轻松拿证者。

四、广东自考报名流程简介
1. 需要提升学历的同学可以了解广东自考报名流程。
2. 注册账号:访问广东自学考试的官方网站,注册账号。
3. 选择报考科目:进入系统选择报考的专业和科目。
4. 确认考试信息:确保填写信息准确无误。
5. 缴纳报名费用:按照系统提示缴纳考试费用。
6. 打印准考证:在考试前一周左右打印准考证。
7. 参加考试:按时到指定考点参加考试。
通过以上几种方式和方法,中职毕业多年后仍可以提升学历,让需要提升学历的同学有更多选择,帮助他们实现学历提升的目标。在线咨询大牛老师,获取更多关于提升学历的信息和帮助。
粤ICP备18120811号
电子营业执照


