新生须知!2026年上半年自考新生必看事项、报考要求公布!
添加顾问 立领优惠
一、自考报名条件及入口
自考报名条件
1、不受性别、年龄、民族、种族和教育程度限制。
2、不用经过入学考试,在报名期间直接到各地自考办报名。
3、经过国家组织的统一考试,取得合格成绩后即可取得大学专科或本科的毕业证书。
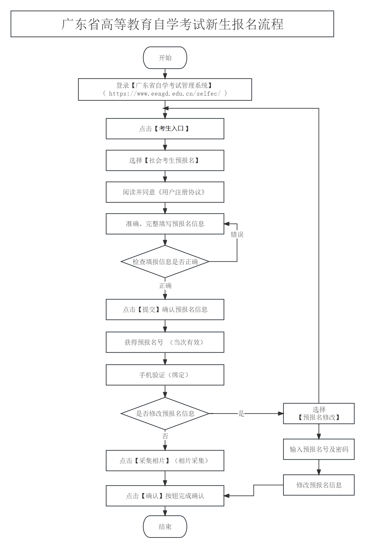
各省自考报名入口
自考报名入口在各省的教育考试院官网入口中。
考生需要登录官网进行报名,可以直接搜索"XX省教育考试院",进入官网后找到"自学考试"即可。(以广东为例)

二、自考的特点
自考的特点可归纳为:最大的开放性、广泛的适应性、极大的灵活性。
自学方法和社会助学的多样性,投资少、效益高、见效快。
报考专业、学习方式、地点不受限制,考一门通过一门。
考试时间、考试次数不受限制,考试不及格可考多次、重复考,直到合格为止。
三、自考报名报考
1、报名报考方式在"考生服务平台"上进行,实行网上注册、网上报考、网上缴费。
2、确定专业根据提升学历的目的选择合适的专业,找工作、考研、升职加薪,出国留学等。

四、什么样的人可以参加自考
1、不受性别、年龄、民族、种族和教育程度限制。
2、不用经过入学考试,在报名期间直接登入各省教育考试院官网报名。
3、经过国家组织的统一考试,取得合格成绩后即可取得大学专科或本科的毕业证书。
五、自考毕业证书效力
《中华人民共和国高等教育法》明确规定国家实行高等教育自学考试制度,经考试合格的发给相应的学历证书。
《高等教育自学考试暂行条例》中明确规定自考毕业证书获得者的待遇与普通高校同类毕业生相同,可以考研、出国留学等。
在2026年上半年自考新生需要了解的事项和报考要求已经发布!自考对于需要提升学历的同学来说是一个良好的选择。自考的特点包括开放性、适应性、灵活性等,报考条件宽松,不受限制。网上报名报考,简单方便。参加自考的人群也不受限制,只要经过统一考试并取得合格成绩即可毕业。自考毕业证书的效力也得到法律明确规定,与普通高校毕业生待遇相同。希望新生们能够充分了解报考信息,为自己的未来发展打下良好的基础。
粤ICP备18120811号
电子营业执照


