2025年10月广东自考新生注册、报名报考全流程!
2025-04-18 17:08:57 大牛教育
添加顾问 立领优惠
2025年10月广东自考报名预计8月左右,以下是新生注册及报名的详细流程,帮助考生顺利完成报名。
一、考试时间
2025年10月25日至26日
二、报名时间
预计8月左右,具体以考试院公布为准!
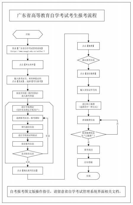
三、报名全流程
预报名+正式报名首次参加自考的同学需要完成预报名+正式报名(获取准考证),才能进行报考。

报考+缴费

距离2026年自考报名还剩
0
1
9
天
考试辅导
报考咨询
精彩推荐
青海省2025年下半年高等教育自学考试报名报考时间流程简章
2025-08
【湖南自考】岳麓区教育考试中心联系电话和地址(2025年最新)
2025-10
【湖南自考】望城区教育考试中心联系电话和地址(2025年最新)
2025-10
【湖南自考】宁乡市教育考试与信息中心联系电话和地址(2025年最新)
2025-10
2026年1月广东省最新自考考试时间公布!
2025-10
自考本科文凭真的有用吗?怎么报名?
2025-10
广东省2026年1月自考新生注册报名今天开始(内附详细报考流程)
2025-11
26年想自考提升学历!是不是报什么学校都一样?
2025-11
成人大专可以一年拿证吗?哪种提升方式更快?
2026-01
2026年4月自考报名时间/报考流程/学位申请指南!
2026-02
最新文章
2026年4月自考报名时间/报考流程/学位申请指南!
2026-02
2026年广东4月自考本科报名时间公布!附开考专业、本科学位要求
2026-02
成人大专可以一年拿证吗?哪种提升方式更快?
2026-01
别错过!2026广东自考4月自考时间已经敲定,报考流程快速来看
2026-01
【6省已截止报名】2026年4月自考各地报名报考时间一览!
2026-01
新疆维吾尔自治区2026年全国高等教育自学考试报考简章
2025-12
四川师范大学关于应用型考生26.3次省考课程报考通知
2025-12
西南财经大学自考应用型专业2025秋季新生注册暨26.3次省考报考通知
2025-12
2026年上半年云南省高等教育自学考试报考招生简章
2025-12
贵州关于2026年上半年自学考试报名的通告
2025-12
粤ICP备18120811号
电子营业执照


