2026年4月广东自学考试报名明天正式开始!
添加顾问 立领优惠
2026年4月广东自学考试将在4月11日-12日开始考试,报名时间将在2月26日开始。所以,想要报名自考的新生从现在起就可以开始进行准备报名的相关事宜了!!!
一、2026年4月时间安排
2026年4月考期安排
新生报名时间:2月26日—3月1日
报考时间:3月3日—3月6日
考试时间:4月11日—4月12日
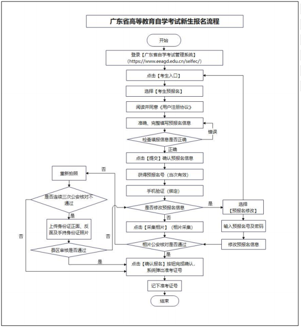
二、新生报名流程
预报名:
登录广东省自学考试管理系统
https://www.eeagd.edu.cn/selfec/,通过【考生入口】进行预报名。
录入个人信息并设置密码,获取预报名号。
完成手机绑定及照片采集(照片用于毕业证照比对等业务)。
正式报名:
凭预报名号在规定时间内完成正式报名,获取准考证号。
三、自考常见问题
1、自考要怎么报名?
大自考直接在省考试院官网直接报名也可以找助学点报名。
而小自考报考需要在助学点报名,助学点会协助考生完成考籍注册、提供学习资料、辅导服务以及组织校考等,全程保障报名至毕业的流程顺利进行。选择正规、有资质的助学点是自考成功的关键,建议考生通过主考院校官网查询授权助学点名单,避免选择无资质机构,以确保权益和学习效果。
2、自考报名官方入口在哪里?
登录广东省自学考试管理系统https://www.eeagd.edu.cn/selfec/
3、自考需要到学校上课吗?
自考无需到校学习上课,自考是通过自学能力去参考统考考试的,考试通过即可获得该科目的合格成绩。
4、自考有户籍限制吗?
自考是没有户籍限制的,任何省份都是可以相互报考的,大多数省份都只有大自考,没有小自考,所以大家可以采取跨省报考的方式选择参加广东小自考。
5、外省可以报考广东自考吗?
可以。自考报名不设年龄、性别、学籍、籍贯、种族等限制,真正做到零门槛、宽进严出。这也意味着,自考不受户籍地与工作地的约束,满足条件的考生可以跨省报考、跨省参加考试。
6、自考专本套读正规吗?
专本套读是专科和本科同时进行,都需要符合规定的毕业条件!找助学点老师报名报考,会根据你的情况来规划升学之路。
7、自考新生报名需要注意什么?
(1)预报名时需填写姓名、身份证号、联系方式等个人信息,确保信息真实、准确、完整。若信息填写有误,可能导致人脸识别不通过或影响后续报考。
(2)按要求拍摄并上传本人近期免冠照片(通常为蓝底或白底,jpg格式),照片需符合尺寸、清晰度等规范。相片审核通过后方可生成准考证号,若审核不通过,需按提示重新上传。
(3)完成手机绑定,用于接收报考确认、缴费通知等重要信息。绑定的手机号码需为本人使用,避免因信息错误导致无法收到通知。
(4)正式报名成功后,系统会生成唯一的准考证号和密码,需妥善保管,勿透露给他人。后续报考、打印准考证、查询成绩等操作均需使用准考证号和密码登录系统。
8、自考报名后会有学籍吗?
自考在报名时是没有学籍的,只有考籍。当你自考的考试科目全部通过之后,申请了毕业学信网才会出现你的学籍信息。
9、自考最快多久拿证?
广东自考正常是3-4年即可拿证,但是想要高效拿证小自考是首选,小自考最快可以在 1.5至 2年内申请毕业。
粤ICP备18120811号
电子营业执照


