官方|广东自考2026年上半年具体考试日期安排
添加顾问 立领优惠
2026年上半年广东自学考试即将开始,考生们都在关注报名时间的具体安排,以便提前做好准备。下面将为大家详细介绍2026上半年广东自考的报名时间安排。
一、2026年上半年考试安排
根据近期的公告,2026年4月自学考试考试时间将安排在4月11-12日举行。而具体的报名时间尚未公布,但可以参考去年同期的报名时间安排:
1. 新生预报名时间:2月26日10:00至3月1日12:00;
2. 正式报名时间:2月26日10:00至3月1日17:00;
3. 考生报考时间:3月5日14:00至3月8日17:00;
4. 缴费时间:3月6日10:00至3月9日17:00。
5.报名条件:
凡在广东省居住和工作的中华人民共和国公民均可参加广东省自学考试,不受性别、年龄、民族、种族和已受教育程度的限制。同时,港澳和台湾同胞、海外侨胞及外籍人士也可按规定参加广东省自学考试。考生报名前需留意广东省考试公告具体消息,完成自考报名。
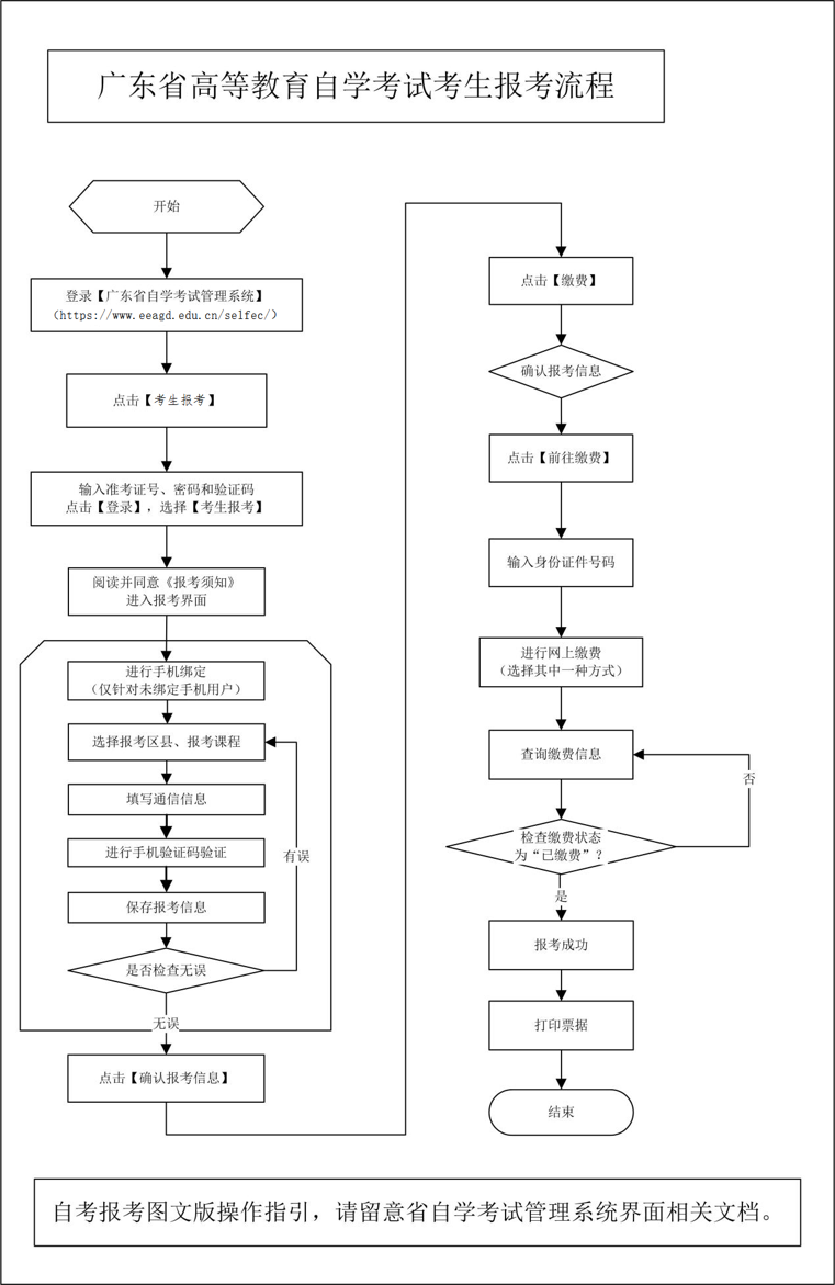
二、报考流程
网上报名报考官网:广东省自学考试管理系统:
网址:https://www.eeagd.edu.cn/selfec/
新生注册报名/报考流程图:
(报名流程图)
(报考流程图)
三、专业推荐
1. 想快速拿证的:
视觉传达设计专业、消防工程专业、汉语言文学专业、行政管理专业、人力资源管理专业、学前教育专业、小学教育专业。
2. 想快速就业:
网络与新媒体专业、工商管理专业、会计专业、市场营销专业、行政管理专业、工程造价专业、工程管理专业。
3. 想学技术的:
工程造价专业、计算机科学与技术专业、护理专业、药学专业、信息管理与信息系统专业。
4. 想考公考编的:
行政管理专业、人力资源管理专业、汉语言专业、法学专业、小学教育专业、会计专业、学前教育专业。
2026上半年广东自考即将开始,对于需要提升学历的考生来说,选择适合自己的科目和专业非常重要。希望本文能为考生们提供参考,如有更多疑问,不妨在线咨询大牛老师,获取更多帮助和指导。祝愿所有参加自考的考生们取得优异的成绩!
粤ICP备18120811号
电子营业执照


