30岁了还有必要升本吗?应该选择什么方式学历提升
添加顾问 立领优惠
一、30岁了还有必要升本吗?
对于很多30岁以上的职场人士来说,是否还有必要继续升本是一个困惑的问题。随着年龄的增长,一方面工作经验积累丰富,另一方面却可能因为学历的限制而受到晋升的阻碍。事实上,随着社会的发展和竞争的加剧,高学历对于很多行业来说仍然至关重要。因此,即使已经30岁以上,升本依然是一个有意义的选择。
二、应该选择什么方式学历提升?
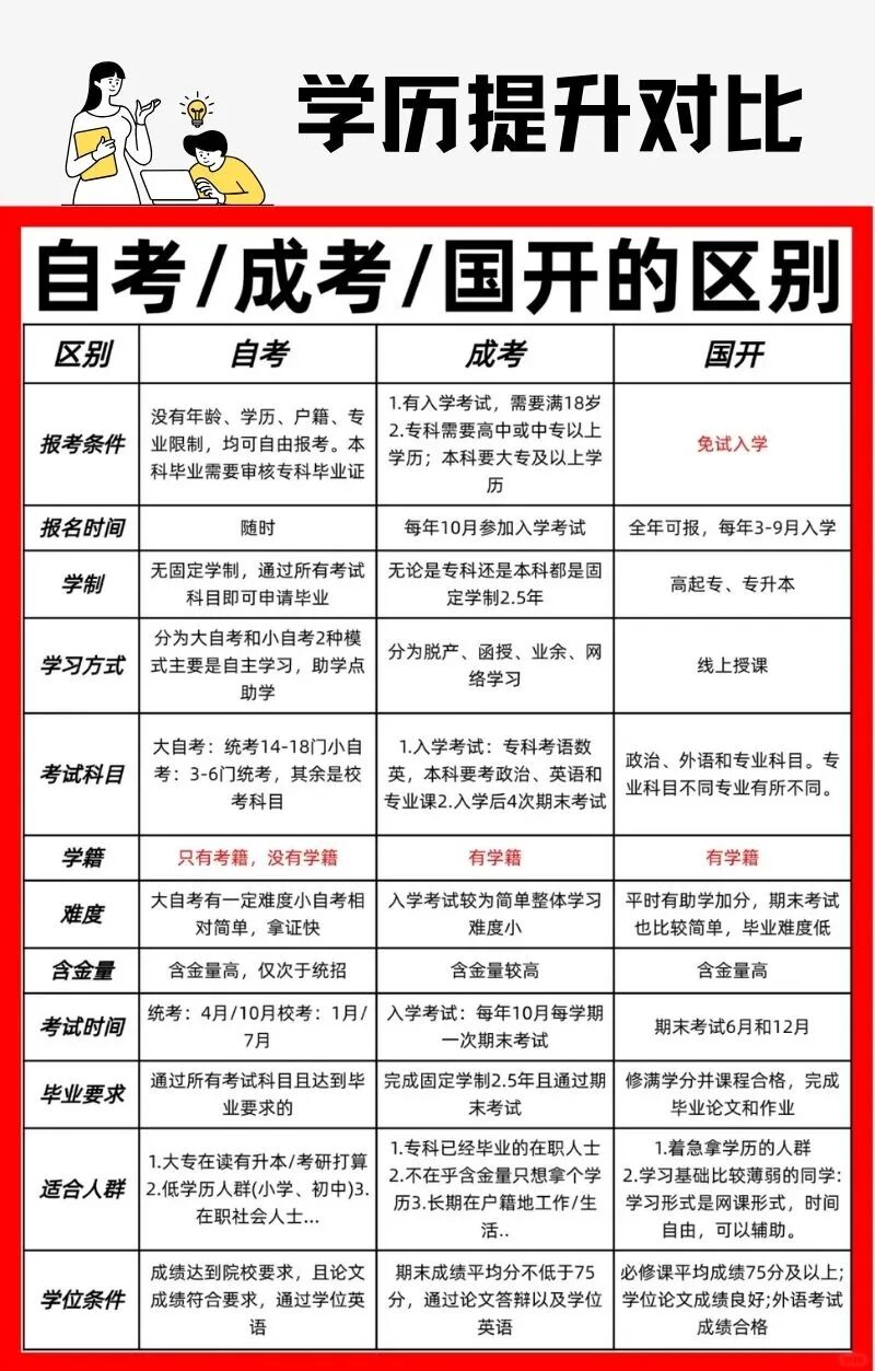
针对30岁以上的职场人士,有很多提升学历的方式可供选择。其中最常见的包括参加成人教育、自学考试、函授教育等。成人教育是一种比较传统的方式,适合需要系统学习和规划的人群。自学考试则更适合那些时间灵活,自律性强的人士。而函授教育的优势在于可以辅导教师的指导和帮助,更适合需要老师引导的人群。

三、选择适合自己的学历提升方式
在选择学历提升的方式时,关键是要根据自身的情况和需求来进行评估和选择。如果工作节奏紧张,没有太多时间去上课,可以考虑自学考试或者函授教育。如果需要老师的指导和规划,可以选择成人教育或函授教育。重要的是要结合自身的实际情况,选择最适合自己的学历提升方式。
四、提升学历的重要性
学历对于一个人的职业发展至关重要。虽然工作经验很重要,但是在某些行业或企业中,高学历仍然是一个硬性标准。通过提升学历,不仅可以获得更多的就业机会,也可以提升自己在职场中的竞争力,为未来的职业发展打下坚实的基础。
30岁了依然有必要升本,选择适合自己的学历提升方式,提升学历对于职业发展至关重要。希望通过本文,能够帮助需要提升学历的同学们明确自己的目标,选择合适的学历提升方式,为自己的未来铺平道路。如有更多疑问,欢迎在线咨询大牛老师,获取更多的指导和帮助。
粤ICP备18120811号
电子营业执照


