小白怎么选专业?2026年广东自考一年三考专业整理~
添加顾问 立领优惠
一、广东一年三考自考专业汇总
以下是大牛老师整理的一年开考3次的专业,考期分别在1月、4月、10月,最快1.5年考完拿证:
1.自考专科:建筑工程技术、食品营养与卫生、计算机应用技术、护理、金融管理、工商企业管理、商务管理、旅游管理、视觉传播设计与制作、环境艺术设计、广告设计与制作、动漫设计、学前教育、商务英语、应用日语、文秘、法律事务、人力资源管理等。
2.自考本科:金融学、投资学、国际经济与贸易、法学、社会工作、教育学、学前教育、体育教育、汉语言文学、英语、日语、商务英语、广告学、机械设计制造及其自动化、自动化、土木工程、工程管理、工程造价、会计学、人力资源管理、物流管理、电子商务、旅游管理、数字媒体艺术、视觉传达设计、环境设计等等。需要快速拿证的同学可以选择一年开考3次的专业。
二、广东自考热门专业推荐
1、人力资源管理:人力资源管理是一个成功避开数学和英语的专业,就业方向包括企事业单位及其咨询机构人力资源管理相关岗位,从事招聘、人力资源开发、考核、薪酬管理、员工培训等工作。
2、行政管理:行政管理课程内容简单、不需要考数学和英语,毕业生可从事事业单位的行政协理员、办公室主任、行政主管等职位。
3、学前教育:学前教育是目前自考比较热门的专业,要求专业性很高,与教育环境关系紧密,学前教育在整个教育中起着非常重要的作用,对孩子的影响很大,与后续教育密切相关。
4、会计:会计是一个非常注重实践经验和专业技能的职业,进入门槛较低,想要在未来有良好发展的同学需要在工作中积累经验,不断提高专业素质和技能。
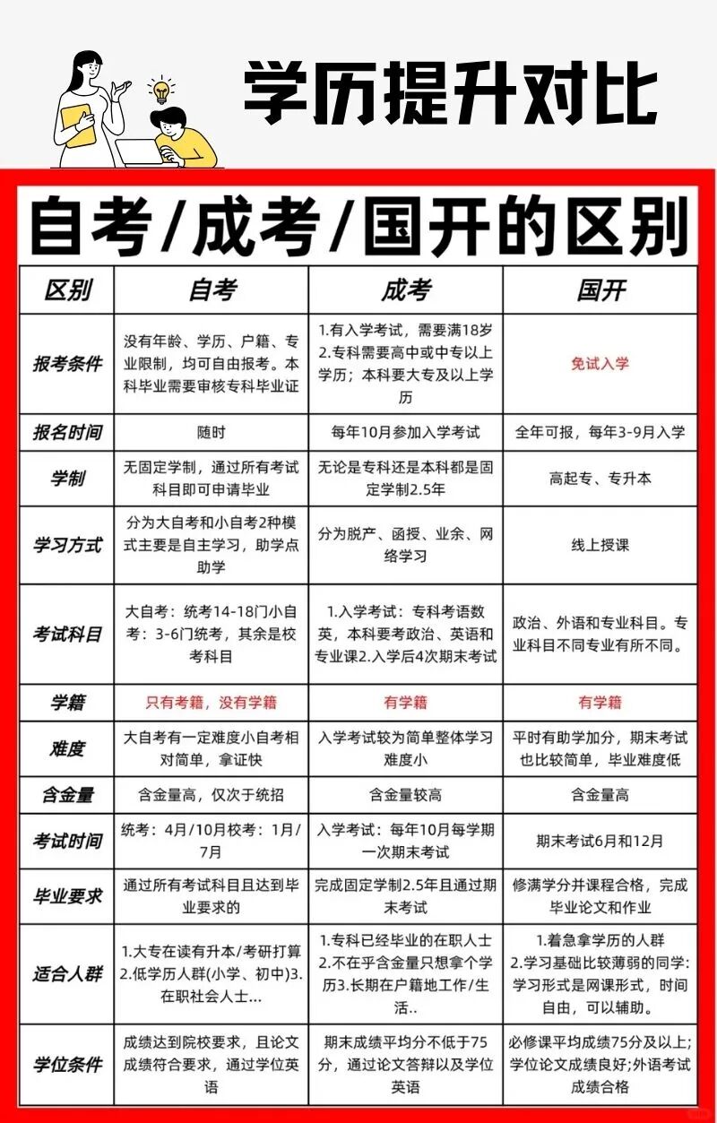
三、广东三大学历提升区别

四、需要提升学历的同学如何选专业?
在选择自考专业时,可以根据就业市场需求和个人兴趣进行选择。考虑专业性、就业前景和个人擅长方面,找到适合自己的专业方向。同时,可以咨询大牛老师,获取更多有关专业选择的建议和信息。
参加自考的考生们可以在线咨询大牛老师,获取更多关于广东自考及专业选择的资讯。希望每位考生都能在自考的道路上取得成功,实现自己的学业目标。
粤ICP备18120811号
电子营业执照


