广东自考是网上报名吗?收费的标准是什么?
添加顾问 立领优惠
今天我们来聊聊广东自考的报名方式以及大家非常关心的收费标准问题。希望能为大家提供一份清晰、实用的指南,帮助大家顺利踏上自考之旅。
广东自考是网上报名吗?
是的,广东自考报名是在网上进行的。考生需要登录广东省自学考试管理系统进行报名操作。这一系统为考生提供了便捷的报名服务,让大家可以足不出户完成报名流程。广东自考本科报名官网为广东省自学考试管理系统,该网站是广东省教育考试院指定的唯一官方报名渠道,考生可以在此进行预报名、正式报名、选报课程、缴费等操作。请广大考生注意,务必通过官方渠道进行报名,以免上当受骗。
网址:https://www.eeagd.edu.cn/selfec/

广东自考报名流程
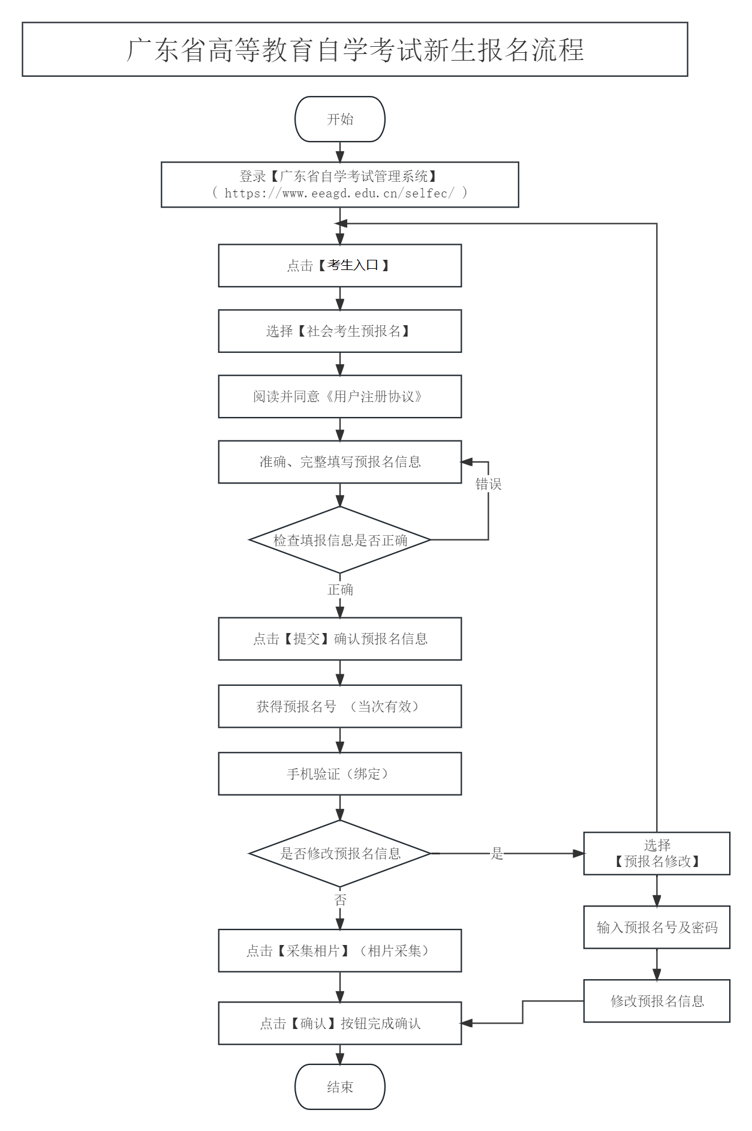
考生第一次报名广东自考需要进行预报名、获取准考证后才能进行报考,而老生可以直接进入考生报考通道直接进行报名。
(一)新生报名
① 预报名
在自考报名期间,考生需要进入广东省自学考试管理系统,在网站页面的左侧【考生入口】中进行预报名,获得预报名号后绑定好本人手机号码。
② 正式报名
考生可以凭借刚获取的预报名号,在广东自考管理系统内通过照片上传验证等程序,完成正式报名并获取广东省自考准考证号。

(二)考生报名
新生和老生都需要通过广东省自学考试管理系统的【考生报考】进行课程报考、考区选择。考生需要进行广东省自学考试缴费,如果考生的交费状态为“已缴费”则视为报名成功,反之,报名未成功。

广东自考收费标准
根据《广东省发展改革委 广东省财政厅关于规范全省教育部门教育考试行政事业性收费及有关问题的通知》(粤发改价格[2022]442号),我省自学考试笔试每人每科次52元;非毕业论文(设计)类实践学习环节考试每人每科次150元;毕业论文(设计)类实践性学习环节考试每人每科次270元。
另外:
考试教材费:教材书籍费用总价一般是1000元左右,但具体费用可能因购买的书籍种类和数量而有所不同。
论文指导费:
大约在800-1200元之间。
自考报班费用:选择报班的同学,需要支付一定的学习费用,一般在5k-10k左右。
粤ICP备18120811号
电子营业执照


