2025年10月自考报名需要抢考位?现在要做什么准备?
添加顾问 立领优惠
2025年10月自考报名即将开始!多地考位紧张,手慢无! 想要顺利报名并高效备考,现在就要提前准备!今天这份攻略,帮你理清报名流程、抢考位技巧和备考规划,助你一次上岸!
自考需要抢考位吗
是的,自考需要抢考位。特别是在一些大城市或热门专业,考位竞争激烈,需要提前准备和快速操作才能确保能够抢到考位。由于考场容量有限,部分省份自考报名需“抢考位”,尤其是:一线城市(广州、深圳、北京、上海等) 热门专业(汉语言文学、行政管理、会计、法学)
抢考位小技巧:
准备好要报考的科目和课程代码
报名首日尽早登录(建议早上9点前蹲守)
备选2 - 3个考区(避免心仪考点满额)
现在要做什么准备
确定报考考区和报考课程 :自考考区首先是要就近原则,比如你是在广州天河区的,那么考区就选天河区,其次是广州市的其他区,最后是周边城市。其次要了解10月自考的开考课程,自考不是你想报什么科目就能报什么科目的,而且要根据考试院公布的10月开考课程里面选择。
设定闹钟 :由于考位可能在开抢后的3 - 5分钟内被抢完,建议提前设定好闹钟,并提前10分钟进入系统等待。
确保网络通畅 :使用稳定的网络环境是成功抢到考位的关键。建议使用台式电脑进行报考,以提高操作效率和稳定性。
提前复制准考证号、密码及报考科目代码 :提前规划好要报考的科目,并将课程代码写下来,避免在报考页面寻找科目代码浪费时间。准考证号和密码也需提前复制出来,这样在登录时无需逐个输入,特别是密码较长的情况下,能节省大量时间。
抢不到考位时的应对策略:如果想报考的地方已经没有名额了,可以选择离自己最近的一个考区或其他有考位的地方。如果报名时间比较紧张,不要过于纠结考试地点离自己有多远。早点考完才是关键!
10月自考报名流程
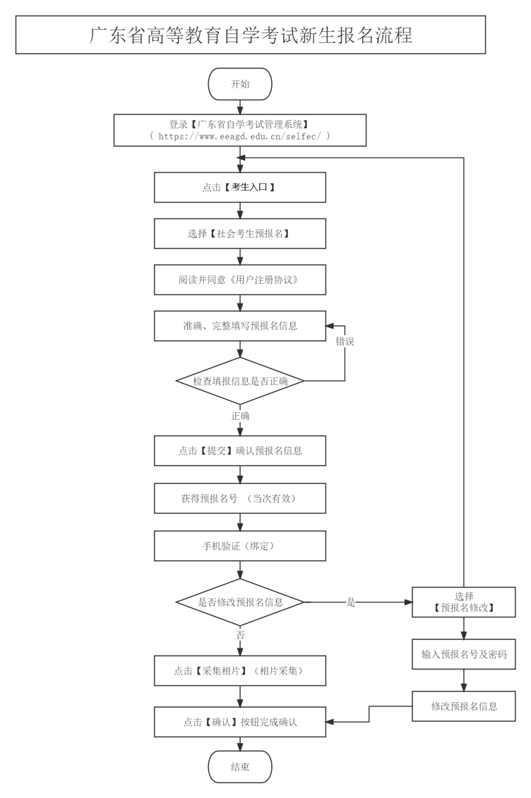
考生第一次报名广东自考需要进行预报名、获取准考证后才能进行报考,而老生可以直接进入考生报考通道直接进行报名。
(一)新生报名
预报名:在自考报名期间,考生需要进入广东省自学考试管理系统,在网站页面的左侧 【考生入口】 中进行预报名,获得预报名号后绑定好本人手机号码。
正式报名:考生可以凭借刚获取预报名号,在广东自考管理系统内通过照片上传验证等程序。完成正式报名并获取广东省自考准考证号。

(二)考生报名
新生和老生都需要通过广东省自学考试管理系统的 【考生报考】 进行课程报考、考区选择。考生需要进行广东省自学考试缴费,如果考生的交费状态为“已缴费”则视为报名成功,反之,报名未成功。

粤ICP备18120811号
电子营业执照


