2025年10月广东自考报名时间、安排、专业选择及学位申请条件一览!
添加顾问 立领优惠
对于计划参加2025年10月广东自考的同学们,提前了解考试时间、报名流程以及如何选择合适的专业,将有助于顺利备考、按时完成报名,并最终取得学位。本文将详细介绍2025年10月广东自考的报名时间、专业选择指南、报考过程中需要注意的关键事项,并提供直观的报名流程图,帮助你轻松掌握每一步操作。
广东自考报名
首先,查看报名等重要时间节点
第一时间查看广东自考报名考试时间。广东自考一年考3次,分别在1月、4月、10月,报名时间一般是提前两个月进行。同学们届时一定要提前了解报名报考流程做好报名准备。
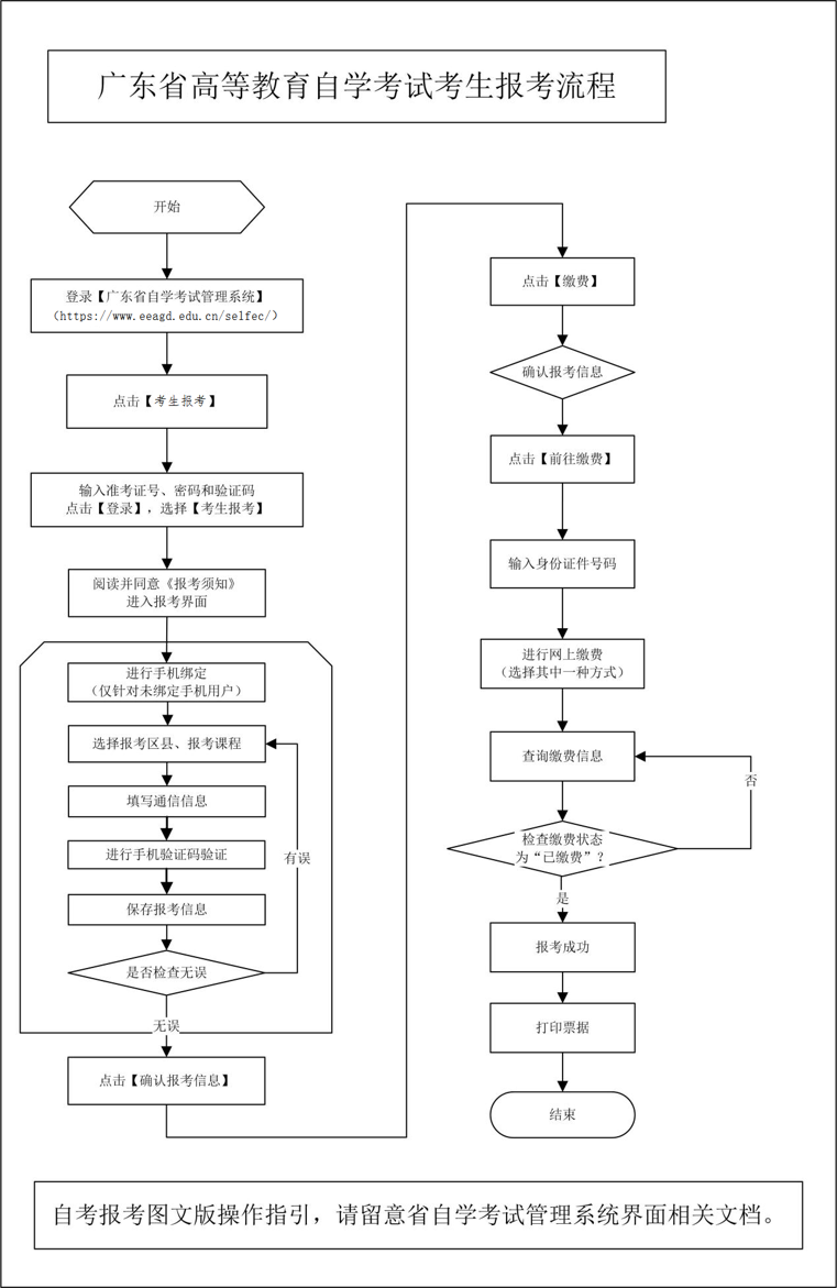
广东自考报名是在网上进行的,每个考生需要完成网上报名报考的工作!
网上报名报考官网:广东省自学考试管理系统: https://www.eeagd.edu.cn/selfec/



选择适合自考的专业和院校
其次,在报名前还需要先选好专业和院校,只有选好专业,你才能开始进行备考工作!
广东自考改革颇多,近两年又停考了23个专业,所以小编建议自考新生可以选择热门的自考专业,这类专业符合社会发展的需求,一般不会停考!
本文整理了2025年自考专业院校一览表,仅供参考,具体以考试院最新公布为准。



注意:2024年10月考期起新增了20个专业,具体专业及对应主考院校如下:


最后,找到自己专业的教材
选好专业了就可以开始备考了,备考一定要去广东教育考考试院官网查看当期公布的教材,以及查找历年真题和购买相关复习资料,自考历年出题重复率很高,这些真题都要好好利用起来!
2025年广东自考条件汇总
自考报名条件--门槛低
凡在我省居住和工作的中华人民共和国公民,不受性别、年龄、民族、种族和已受教育程度的限制,均可参加我省自学考试。港澳和台湾同胞、海外侨胞及外籍人士,也可按规定参加我省自学考试。
自考毕业申请条件

自考学士学位毕业申请条件
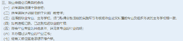
自考本科段的考生要申请学位证,有两个必要的条件:通过学位英语、达到院校平均分要求,在自考本科本身有一定难度的基础上,要达到有些院校平均分70分的要求,还是有难度的。

(仅供参考,具体以主考院校官网公布为准)
粤ICP备18120811号
电子营业执照


