成考只有毕业证?不!广东考生这样做还可以拿学位证!
2025-11-24 17:27:00 大牛教育
添加顾问 立领优惠
一、在广东成人高考高起本、专升本层次是否可以申请学士学位证书?
答案是可以的!任何学历形式的本科段只要达到学士学位证书申请条件都是可以获取学位证的。因此成人高考不管是高起本还是专升本都有机会获取学位证。
二、成考学士学位证书含金量怎么样?
成考学士学位证书含金量比较高。获得学位证书的考生相比获得毕业证的考生来说,更多了一门学科的基础理论知识、专业知识和技能,以及拥有从事科学研究工作或负责某项技术工作的初步能力。有了学士学位证书一定程度上也说明了你的文化水平更高,对于考生日后的工作与学习都会有很大的帮助。
三、学士学位是什么?
学士学位是高等教育本科阶段授予的学位名称和学位类型。在中国学位结构中为基础学位,由国务院授权高等学校授予。由学位授予单位依照本单位的学位授予条件和《中华人民共和国学位条例》的相关规定进行授予。成人高考本科毕业生可由有学位授予权的主考学校依照《中华人民共和国学位条例》等有关文件的规定,授予学士学位。
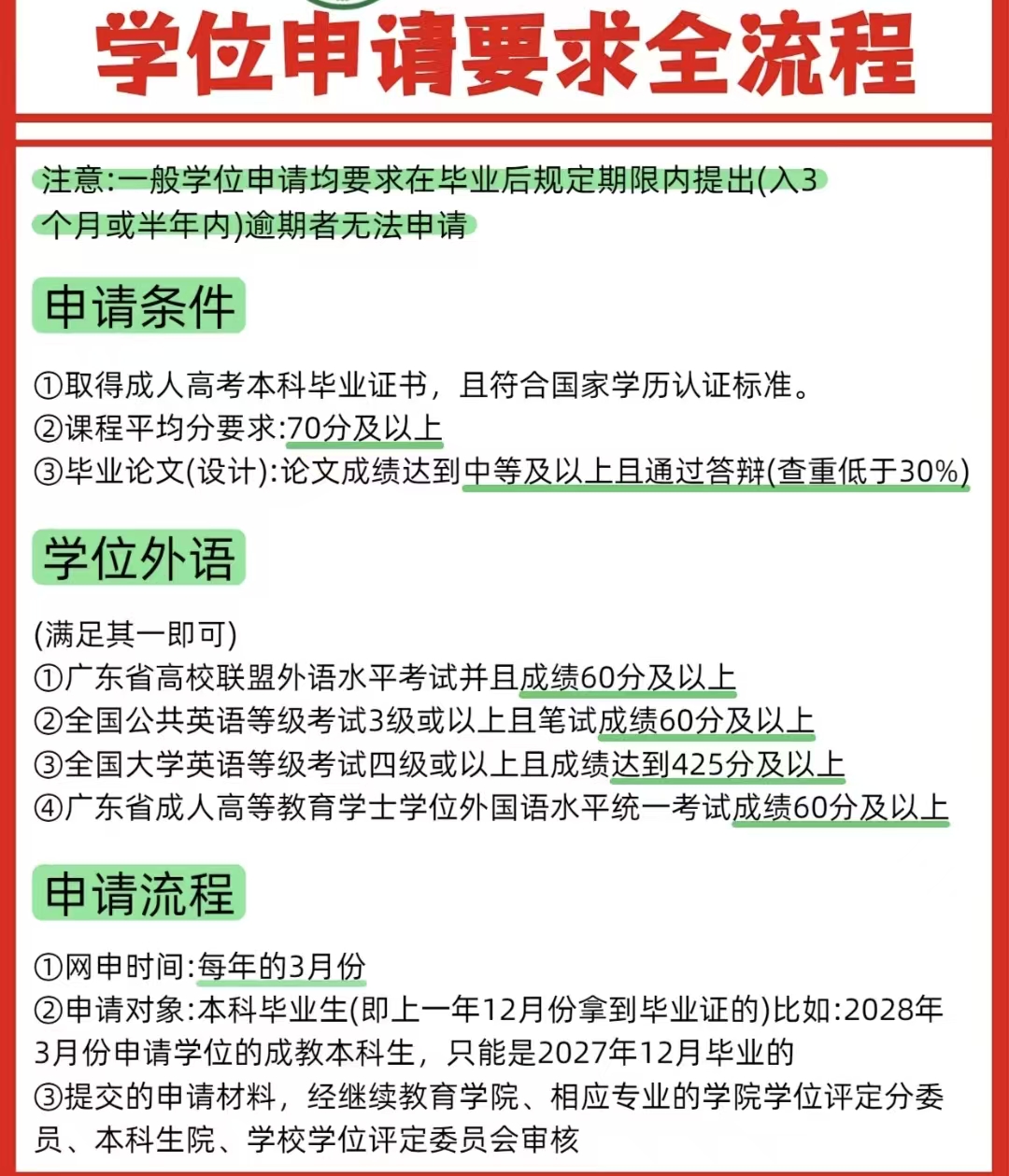
四、广东考生如何申请学士学位证书?
广东考生通过成人高考取得高起本或专升本学历后,可以按照相关规定在线申请学士学位证书。申请过程需要逐步上传证明材料、进行线上审核,并最终领取学位证书。有了学位证书,可以进一步提升自己的学历水平,为未来的职场发展打下更坚实的基础。

对于需要提升学历的同学来说,成人高考取得学士学位证书是一个非常不错的选择。不仅可以获得更高的文化水平和专业知识,还能在职场竞争中脱颖而出。希望广东考生们能够抓住这个机会,通过成考获得学士学位证书,为自己的未来发展铺平道路。欢迎有更多疑问的考生在线咨询大牛老师,我们将竭诚为您解答。
距离26年成人高考报名还剩
2
8
8
天
考试辅导
报考咨询
精彩推荐
2025年深圳成人高考报考季来临:如何顺利报名并选择合适的院校?
2025-07
【招生简章】2025年广东文理职业学院成人高考即将开始报名!
2025-07
在职提升必看!2025年广东成考最新报考指南(含时间安排)
2025-07
东莞成人高考学历与全日制学历差别大吗?它属于第几学历呢?
2025-07
2025广东成考必看!时间+条件+流程全汇总,一文搞定!
2025-08
【最新整理】2025年深圳成考报名全流程+专业院校汇总!
2025-08
重要提醒!2025年广东成考这些物品严禁带入考场
2025-10
2026年广东成人高考热度 TOP8 专业出炉,哪个是你的理想之选?
2025-11
广东省成人高考分数线一般多少分能上!有加分政策吗?
2025-11
广东自考本科vs成考本科,两者怎么选?哪一个含量高?
2025-11
最新文章
事关录取!2025年广东成考分数线不够怎么办?
2025-11
广东成考学历能考教资吗?一文讲清楚,别白忙活!
2025-11
广东成考能拿学位证吗?满足这 4个条件就能申请!
2025-11
纠结要不要报成人高考?看看自己是否适合再报名
2025-11
成考毕业想当老师?教资报考门槛 + 注意事项,一次说清楚!
2025-11
成考只有毕业证?不!广东考生这样做还可以拿学位证!
2025-11
2026成考政策解答|已有本科学历,可再报一个本科吗?
2025-11
2026年广东成考不知道读什么专业的同学看过来~看完这篇
2025-11
2026年广东成考大专本科专业选择全攻略:热门方向与就业前景分析
2025-11
广东自考本科vs成考本科,两者怎么选?哪一个含量高?
2025-11
粤ICP备18120811号
电子营业执照


