2026年广东成人自考全年重要时间安排一览!附新生报名条件+流程
添加顾问 立领优惠
很多自考生比较关心2026年自考什么时候报名什么时候考试,以及何时申请毕业等事项,为了帮助同学们顺利报名和考试,本文将详细介绍2026年自考全年时间安排以及新生报名条件、具体流程指南。
PART.1
广东4月自考报名时间
根据往年报名报考时间,我们整理了自考全年重要事项时间节点安排,帮助大家提前准备好报名报考及考试事项。具体时间以考试院最新公布为准。
| 日期 | 事项 | 具体安排 |
| 26年1月 | 1月考试 | 考试时间:1月10日-1月11日 |
| 26年2月 | ①1月考期成绩查询②4月考期报名 | ①1月考期成绩查询时间:预计2月上旬②4月考期报名时间:2月下 旬③一般情况下1月考期会将于4月考期报考前出成绩,以便考生进行下个考期的科目报考 |
| 26年3月 | 4月自考报考时间 | 4月自考报考时间:3月上旬 |
| 26年4月 | 4月自学考试 | 自学考试时间:4月11-12日 |
| 26年5月 | 4月自考成绩查询 | 自考成绩查询时间预计5月中旬 |
| 26年6月 | ①26年上半年毕业申请 | ①毕业申请时间:6月中旬 |
| 26年7月 | 确定专业及院校 | ①选专业:1.热门,2.难度低,3.科目少②选院校:1.知名度高,2.学位申请门槛低 |
| 26年8月 | 10月考期报名报考 | ①新生报名时间:8月下旬②新老生报考时间:9月上旬③科目报考数:统考1-4门,校考1-6 门④考试费用:统考52/门⑤校考:150/门考试地点:根据考生所选区安排 |
| 26年9月 | 10月考期准考证打印 | ①准考证打印时间:考前10天②考试必备用品:准考证、身份证、2B铅笔、橡皮擦、中性笔 |
| 26年10月 | ①10月自学考试②26年上半年毕业证领取 | ①考试时间:10月24-25日②毕业证领取时间:预计10月中旬 |
| 26年11月 | ①10月考期成绩查询②27年1月考期报名报考 | ①10月成绩查询时间:预计11月下旬②25年1月考期报名报考时间:预计11月下 旬③一般情况下10月考期会将于1月考期报考前出成绩,以便考生进行下个考期的科目报考 |
| 26年12月 | 26年下半年毕业申请 | 毕业请时间:12月中旬 |
广东自学考试需要了解报考时间、各类政策、实践考核、毕业论文、毕业/学位申请等诸多问题!
PART.2
广东自考报考条件
报名条件:
凡在我省居住和工作的中华人民共和国公民,不受性别、年龄、民族、种族和已受教育程度的限制,均可参加我省自学考试。港澳和台湾同胞、海外侨胞及外籍人士,也可按规定参加我省自学考试。
特别提醒:
从2024年1月考试开始,护理学(本科)专业仅接受持具有学历教育资格的高等学校、高等教育自学考试机构颁发的护理学专科(或以上)学历证书,并已取得卫生类执业资格的在岗在职人员(临床护理技术人员、护理学教师、从事护理管理工作的专业人员)报名、报考。考生报名该专业时须上传护理学专业专科(或以上)学历证书、卫生类执业资格证及在岗在职证明并签署承诺书,本人须保证申报的情况和提交的证件证明真实有效,如有虚假,须承担由此带来的一切法律后果(包括但不限于注销学历证书等)。
PART.3
广东自考新生报名流程指南
广东自考报名方式主要有个人报考和通过助学机构报考两种,具体如下:
考生需通过广东省教育考试院官网进入广东省自学考试管理系统(https://www.eeagd.edu.cn/selfec/)进行报名。
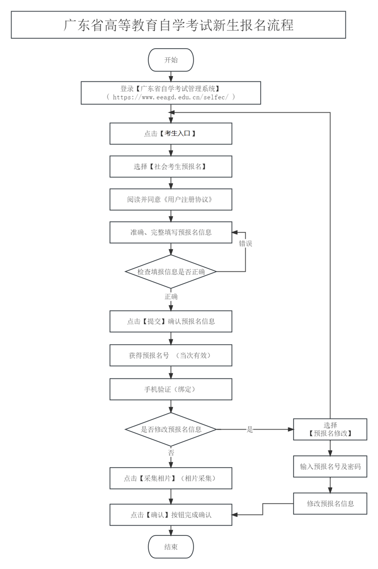
新生报名分预报名和正式报名两个阶段,预报名时需录入个人信息并设置密码,获得预报名号,之后完成手机绑定及相片采集且审核通过后,凭预报名号进行正式报名,正式报名成功后将获得唯一准考证号。已取得准考证号且个人信息完整的考生可直接登录系统报考课程,并进行网上缴费。
自考报名步骤:
进入广东省自学考试管理系统→新生注册点击“考生预报名”按钮→按提示填写考生姓名、报考专业等基本信息→采集照片→考生新生进入报考→选择“考试县区”→输入报考科目→保持报考信息→确认报考信息→缴费→查询缴费信息。
新生报名流程:
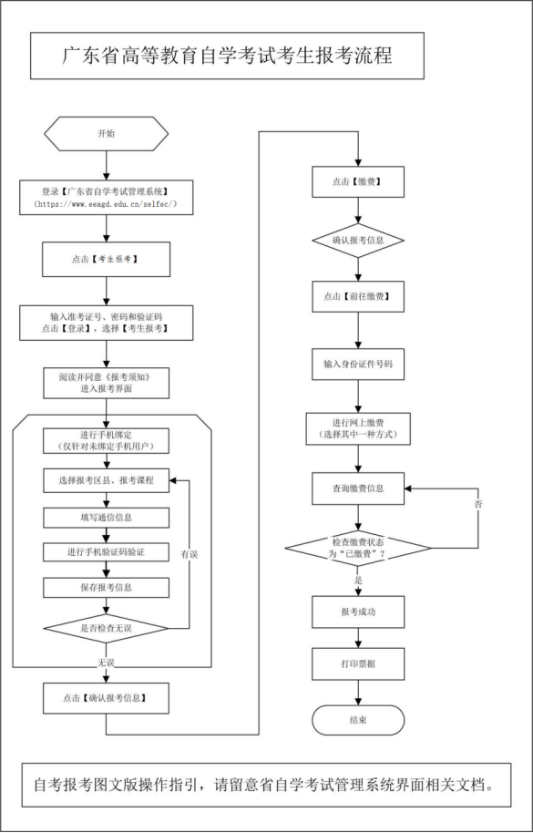
老生报考流程图:
粤ICP备18120811号
电子营业执照


